
添加微信好友, 获取更多信息
复制微信号
吐鲁番 本文信息源自油田社保部门相关制度,医院报销80%计算公式我们稍作整理转发只为方便辽河油区朋友们看病报销之用,相信阅读后对油区医保知识会有全面了解。
以下全干货敬请收藏传阅医院报销80%计算公式!
如果觉得有用请
关注“辽河矿区家园”
本篇较长,为方便阅读,可参考以下目录医院报销80%计算公式:
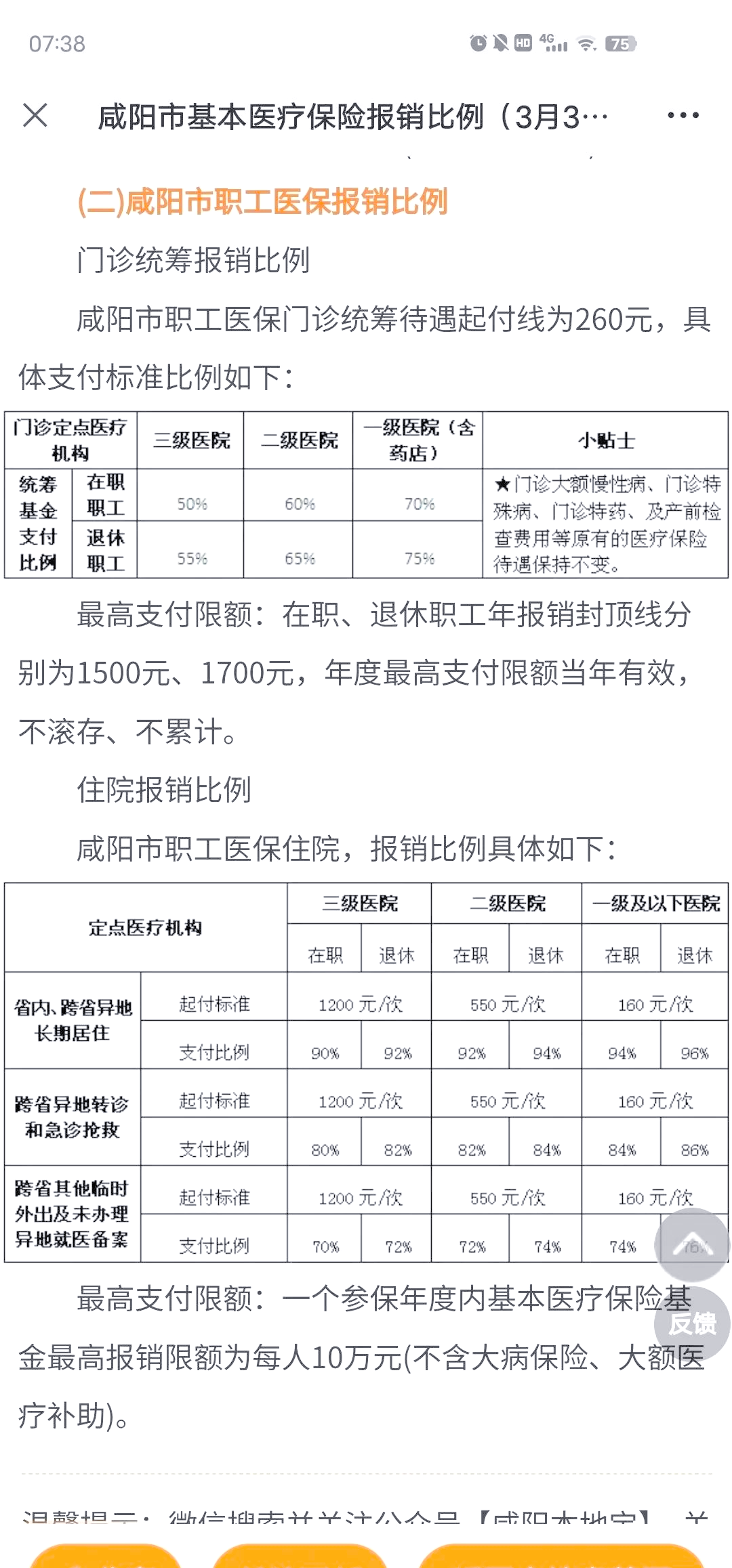
吐鲁番 (1)医疗保险现行制度
吐鲁番 (2)医疗保险基金构成
(3)基本医疗保险待遇
(4)高额补充医疗保险
吐鲁番 (5)企业补充医疗保险补助标准
吐鲁番 (6)门诊特定病种名称及报销限额
(7)住院起付标准报销比例
(8)住院登记审批经办程序
(9)辽河油田定点医疗机构定点购药制度
吐鲁番 (10)辽河油田对外转诊定点医院目录
吐鲁番 (11)异地居住人员定点医疗制度
(12)对外转诊制度
吐鲁番 (13)不予报销医院报销80%计算公式的医疗费用
注:油田保险中心社会保险业务覆盖: 辽河油田公司、长城钻探工程公司辽河参保单位、辽河石化分公司、东方物探辽河分公司、辽河润滑油厂、中国石油海洋工程有限公司天津分公司、昆仑燃气有限公司液化气盘锦分公司、中国石油渤海装备制造公司辽河参保单位、辽河公检法九个板块、182个参保缴费单位。
吐鲁番(1)医疗保险现行制度
辽河油田建立以基本医疗保险为主体、包括高额补充医疗保险和企业补充医疗保险三项医疗保险制度,另有离休人员医疗保障制度。
吐鲁番 医疗费用必须符合《辽宁省基本医疗保险药品目录》和《辽宁省基本医疗保险诊疗项目和医疗服务设置项目目录》方可报销。其中:药品目录分西药、中成药和中药饮片三部分,区分甲、乙类,乙类药品先由参保人员自付5%;诊疗项目和医疗服务设施项目区分甲、乙、丙类,甲类项目直接按照规定报销;乙类项目由个人先自付5%-30%后,再按照规定报销;丙类项目不予报销。
(2)医疗保险基金构成
基本医疗保险基金由统筹基金和个人账户金构成。
单位缴纳:上月工资总额医院报销80%计算公式的6.6%,其中大部分划入统筹基金,用于住院医疗费和门诊特定病种医疗费;部分划入个人账户金。
吐鲁番 个人缴纳:缴费工资基数2%,全部划入个人账户金。
个人账户金由单位划入和个人缴纳两部分组成,主要用于普通门诊就医、定点零售药店购药、住院和特定病种门诊医疗费用按政策规定应由个人负担的部分。
吐鲁番(3)基本医疗保险待遇
基本医疗保险分个人账户金支付和统筹基金支付。
1、个人账户金支付:
吐鲁番 ——普通门诊医疗费用,即:在定点医疗单位发生的普通门诊医疗费用和定点药店发生的购药费用,从医疗保险个人账户内报销,个人账户不足支付的,由本人自理。
2、统筹基金支付:
吐鲁番 ——住院医疗费用,即:扣除起付标准、乙类个人自付部分和自费部分,基本医疗保险最高支付限额以内的费用由统筹基金按规定比例报销。
吐鲁番 ——特定病种医疗费用,即:起付标准以上,在职职工按85%比例报销,退休人员按90%比例报销,最高特定病种规定限额标准。同时患有两种以上特定病(慢性病)的,报销限额就高执行。
吐鲁番 ——基本医疗保险康复治疗:参保人员患有风湿病、类风湿、皮肤病、颈椎病、腰脱等15种疾病,符合住院标准,可到兴城康复医院康复治疗。每年一般不超过2个月(其中骨质疏松等4种病不超过1个月),每月不超过4000元,必须使用药品辅助治疗的,每月费用总计不超过6000元。
(4)高额补充医疗保险
辽河油田从1999年5月开始建立了高额补充医疗保险制度,由太平洋保险公司承保,2008年1月改为中国人民健康保险股份有限公司盘锦中心支公司,2017年改由中国人民财产保险股份公司盘锦分公司承办。
吐鲁番 基本医疗保险统筹基金最高支付限额11.2万元以上,符合基本医疗保险支付范围的医疗费用(包括住院费用和特定病种费用)由中国人民财险保险公司报销,报销比例为90%,年度内最高报销限额为49万元。
吐鲁番(5)企业补充医疗保险补助标准
吐鲁番企业补充医疗保险:主要用于基本医疗保险支付以外由个人负担的医疗费用的补助,优先保障住院医疗、特定病门诊医疗以及基本医疗保险(含高额补充医疗保险)最高支付限额以上个人负担的医疗费用补助(二次报销,按调整后的政策执行。)
吐鲁番1、住院医疗费用个人负担补助:基本医疗保险统筹基金最高支付限额11.2万元以内,在职职工企业补充医疗保险补助85%,退休人员补助90%;
吐鲁番2、特定病种门诊医疗费用个人负担补助:基本医疗保险统筹基金最高支付限额11.2万元以内,在职职工企业补充医疗保险补助85%,退休人员补助90%。
3、特定病种门诊医疗费超过基本医疗保险最高报销限额补助:在职职工由企业补充医疗保险按85%的比例补助,退休人员按90%的比例补助,全年最高可补助2500元。
4、高额补充医疗保险个人负担医疗费用补助:在职职工和退休人员均由企业补充医疗保险补助90%。
吐鲁番(6)门诊特定病种名称及报销限额
吐鲁番门诊特定病种是为减轻慢性病患者长期门诊治疗所导致的个人负担而设立。特定病种医疗费用由统筹基金支付,起付标准以上基本医疗保险报销限额以内符合支付范围的门诊医疗费用,在职职工按85%比例报销,退休人员按90%比例报销,最高为特定病种规定限额标准。同时患有两种以上特定病(慢性病)的,报销限额就高执行。
吐鲁番3种大病:恶性肿瘤放、化疗;尿毒症透析治疗;器官移植后抗排斥治疗,基本医疗保险不设报销补助限额。
吐鲁番38种慢性病:报销补助限额2560元至8520元。
(7)基本医疗保险住院起付标准和报销比例
基本医疗保险住院起付标准和报销比例
吐鲁番医院类别
起付标准
报销比例
吐鲁番70岁以下
70岁以上
在职
吐鲁番退休
吐鲁番第一次
吐鲁番二次以上
第一次
吐鲁番二次以上
一级医院
吐鲁番300元
150元
150元
吐鲁番100元
吐鲁番89%
94%
吐鲁番家庭病床
200元
吐鲁番200元
吐鲁番每床日30元
二级医院
吐鲁番500元
吐鲁番250元
吐鲁番250元
200元
吐鲁番87%
吐鲁番92%
吐鲁番三级医院
吐鲁番700元
350元
350元
300元
85%
吐鲁番90%
吐鲁番省内转诊
吐鲁番800元
吐鲁番400元
吐鲁番400元
吐鲁番300元
吐鲁番75%
吐鲁番80%
省外转诊
1000元
500元
500元
300元
吐鲁番75%
吐鲁番80%
吐鲁番出差或探亲期间因急诊或重症住院
吐鲁番800元
吐鲁番400元
吐鲁番400元
吐鲁番300元
吐鲁番75%
吐鲁番75%
在非定点医院因急诊急救住院
800元
吐鲁番400元
400元
吐鲁番300元
吐鲁番70%
吐鲁番75%
吐鲁番肺结核
吐鲁番87%
吐鲁番92%
吐鲁番精神病
吐鲁番89%
94%
吐鲁番(8)基本医疗保险住院登记审批经办程序
吐鲁番 参保人员住院治疗,必须履行住院登记手续,患者本人或委托人在入院2个工作日(急诊4个工作日)内,持患者身份证原件及复印件、入院通知书、医疗保险手册等证件,到所属单位社会保险部门办理《住院审批单》。
吐鲁番 出院患者确需带药继续治疗的,带药量不超过7日量;慢性病不超过15日量;肝炎、结核病、精神病不超过30日量。
吐鲁番 12月20日前发生并结算的住院医疗费用(包括特定病种医疗费用)在当年报销,不得跨年核销。参保人员因治疗需要跨年度住院的,医疗费用以出院日期为准,12月21日以后出院计入下年度医保费用总额中报销。
(9)辽河油田定点医疗机构和定点购药制度
吐鲁番 参保患者必须在定点医疗机构就医或在定点零售药店购药。需要转往异地医疗机构治疗的,由油田定点医疗机构提出转诊意见,报社会保险管理中心批准。非定点医疗单位发生的费用医疗保险不予支付。
辽河油田定点医疗单位包括:
吐鲁番◆三级医院:
辽河油田总医院(本部院区、渤海院区、兴隆台院区、新工院区)
吐鲁番◆二级医院:
兴城康复医院
吐鲁番◆一级医院:
辽河油田总医院欢喜岭分院、曙光医院、石化医院、友谊医院、沈采职工医院、茨采职工医院、高采职工医院、锦采职工医院、总机厂职工医院。
(10)辽河油田基本医疗保险
对外转诊定点医院目录
辽河油田现有对外转诊定点医院73家。其中:辽宁省37家、北京市26家、天津市4家、上海市4家、海南省2家。
吐鲁番序号
吐鲁番定点医院名称
医院 所在地
吐鲁番医院特色
1
吐鲁番 中国人民解放军总医院(301医院)
吐鲁番北京市
综合性三级甲等医院
吐鲁番2
中国人民解放军总医院第一附属医院(原304医院)
北京市
三级甲等综合性医院,以创(烧)伤外科、骨科、急救医学和危重症救治为主要特色
3
中国人民解放军302医院
吐鲁番北京市
三级甲等传染病医院
4
吐鲁番 中国人民解放军307医院
吐鲁番北京市
综合性三级甲等医院
5
吐鲁番 中国人民解放军空军总医院
吐鲁番北京市
吐鲁番 综合性三级甲等医院
吐鲁番6
中国人民武装警察部队总医院
北京市
吐鲁番 综合性三级甲等医院
吐鲁番7
吐鲁番 武警北京市总队第三医院
北京市
吐鲁番 综合性三级乙等医院,微创保胆取石为医院特色
吐鲁番8
吐鲁番 北京大学第一医院
北京市
综合性三级甲等医院
9
吐鲁番 北京大学第三医院
吐鲁番北京市
吐鲁番 综合性三级甲等医院,拥有国内最强的脊柱外科,综合、消化内科、骨科、神经内科
10
北京大学人民医院
吐鲁番北京市
吐鲁番 综合性三级甲等医院,骨科
11
吐鲁番 北京大学肿瘤医院(北京肿瘤医院)
北京市
三级甲等肿瘤专科医院
12
首都医科大学宣武医院
吐鲁番北京市
三级甲等医院,神经科学和老年医学为重点,心脑血管为特色,急性脊髓炎治疗
13
首都医科大学附属北京中医医院
北京市
吐鲁番 三级甲等中医医院,红斑狼疮治疗有特色
吐鲁番14
吐鲁番 中国医学科学院阜外心血管病医院
北京市
三级甲等心血管专科医院
15
吐鲁番 中国医学科学院肿瘤医院
吐鲁番北京市
吐鲁番 三级甲等肿瘤专科医院,亚洲地区最大的肿瘤防治研究中心
16
中国中医科学院广安门医院
吐鲁番北京市
吐鲁番 综合性三级甲等中医医院,全国中医肿瘤医疗中心,银屑病治疗也可以
17
北京协和医院
北京市
综合性三级甲等医院,全国疑难重症诊治指导中心,综合、消化内科、呼吸科
吐鲁番18
吐鲁番 北京同仁医院
北京市
吐鲁番 综合性三级甲等医院,眼科和耳鼻咽喉科为重点
19
吐鲁番 北京天坛医院
北京市
吐鲁番 综合性三级甲等医院,神经科为重点
20
吐鲁番 北京积水潭医院
北京市
吐鲁番 综合性三级甲等医院,骨科和烧伤科为重点学科
21
北京安贞医院
北京市
综合性三级甲等医院,以治疗心肺血管疾病为重点,先心病封堵
吐鲁番22
吐鲁番 北京友谊医院
吐鲁番北京市
三级甲等医院,热带病和寄生虫病诊治(如疟疾等地方疾病),综合、消化内科
23
北京佑安医院
北京市
吐鲁番 三级甲等传染病医院
吐鲁番24
吐鲁番 北京医院
吐鲁番北京市
吐鲁番 综合性三级甲等医院,特色是老年病的医疗、护理、康复等
25
中日友好医院
北京市
吐鲁番 综合性三级甲等医院
吐鲁番26
吐鲁番 京东誉美中西医结合肾病医院
吐鲁番北京市
吐鲁番 三级甲等中医专科医院,以中西医结合肾脏病为特色
27
吐鲁番 上海华山医院
上海市
吐鲁番 综合性三级甲等医院
吐鲁番28
上海瑞金医院
吐鲁番上海市
吐鲁番 综合性三级甲等医院
29
吐鲁番 上海东方肝胆外科医院
吐鲁番上海市
吐鲁番 三级甲等肝胆外科专科医院
30
吐鲁番 复旦大学附属中山医院
吐鲁番上海市
三级甲等医院,心脏、肝癌、肾脏和肺部疾病诊治是重点和特色
吐鲁番31
中国医学科学院天津血液病医院
吐鲁番天津市
三级甲等血液病专科医院
32
吐鲁番 天津市第一中心医院
吐鲁番天津市
综合性三级甲等医院,特色为器官移植、急救医学和耳鼻喉
吐鲁番33
吐鲁番 天津市肿瘤医院(天津医科大学肿瘤医院)
吐鲁番天津市
三级甲等肿瘤专科医院,有射波刀
吐鲁番34
吐鲁番 泰达国际心血管病医院
天津市
三级甲等心血管病专科医院
35
中国人民解放军总医院海南分院
海南省 三亚市
综合性三级甲等医院
吐鲁番36
吐鲁番 三亚市人民医院
吐鲁番海南省 三亚市
吐鲁番 三级甲等综合性医院
吐鲁番37
吐鲁番 中国人民解放军沈阳军区总医院
吐鲁番沈阳市
吐鲁番 综合性三级甲等医院,血管支架、尿毒症
吐鲁番38
中国人民解放军202医院
沈阳市
综合性三级甲等医院
吐鲁番39
吐鲁番 中国人民解放军463医院
吐鲁番沈阳市
综合性三级甲等医院,伽马刀治疗中心
40
中国人民武装警察部队辽宁省总队医院
吐鲁番沈阳市
吐鲁番 综合性三级甲等医院,国家重点耳鼻喉科研中心,治疗耳鸣为特色
吐鲁番41
中国医科大学附属第一医院
吐鲁番沈阳市
综合性三级甲等医院,辽宁省疑难急重症诊治中心
吐鲁番42
吐鲁番 中国医科大学附属盛京医院
沈阳市
综合性三级甲等医院,妇科、产科、儿科、血液病、肝病
43
中国医科大学附属盛京医院滑翔院区
沈阳市
吐鲁番 综合性三级甲等医院,康复治疗中心有特色
吐鲁番44
中国医科大学附属第四医院
吐鲁番沈阳市
吐鲁番 综合性三甲医院,泌尿外科微创治疗、肿瘤、心脑血管疾病
吐鲁番45
吐鲁番 中国医科大学附属口腔医院
沈阳市
吐鲁番 口腔专科医院,口腔颌面外科、牙周病科
吐鲁番46
辽宁中医药大学附属医院
沈阳市
三级甲等综合性中医医院
吐鲁番48
吐鲁番 辽宁省肿瘤医院
沈阳市
吐鲁番 三级甲等肿瘤专科医院
吐鲁番49
辽宁省人民医院
吐鲁番沈阳市
吐鲁番 综合性三级甲等医院,心血管病治疗中心
吐鲁番50
吐鲁番 沈阳市第四人民医院
吐鲁番沈阳市
综合性三级甲等医院,眼科为省级重点科系
吐鲁番51
吐鲁番 沈阳市第六人民医院
沈阳市
吐鲁番 传染病专科医院,辽宁省中西医结合肝病医疗中心
52
沈阳市第七人民医院
沈阳市
中西医结合三甲医院,皮肤科为国家临床重点专科
吐鲁番53
沈阳市骨科医院
吐鲁番沈阳市
骨科专科医院
吐鲁番54
吐鲁番 沈阳市胸科医院
沈阳市
结核病专科医院
55
沈阳市肛肠医院
沈阳市
吐鲁番 肛肠疾病专科医院
56
吐鲁番 沈阳市妇婴医院
沈阳市
妇产科专科医院
57
辽宁省血栓病中西医结合医疗中心
沈阳市
吐鲁番 三级甲等中医医院,血栓病国家重点专科医院
58
吐鲁番 沈阳精神卫生中心
吐鲁番沈阳市
精神病防治大型专科医院
59
沈阳佳奥假肢矫形康复中心
沈阳市
工伤辅助器具配置专业机构
吐鲁番60
大连医科大学附属第一医院
大连市
吐鲁番 综合性三级甲等医院
吐鲁番61
大连医科大学附属第二医院
吐鲁番大连市
三级甲等综合医院,肿瘤、终末期肝病、癫痫病、糖尿病足等综合治疗为特色
62
吐鲁番 鞍山市千山医院
吐鲁番鞍山市
吐鲁番 结核病专科医院
63
海城市正骨医院
吐鲁番鞍山市
骨科专科医院
吐鲁番64
吐鲁番 锦州市中心医院
吐鲁番锦州市
综合性三级甲等医院
65
吐鲁番 锦州医科大学附属第一医院
锦州市
吐鲁番 综合性三级甲等医院,类风湿有特色
67
吐鲁番 锦州市妇婴医院
吐鲁番锦州市
妇产科专科医院
68
锦州市康宁医院(精神病医院)
锦州市
吐鲁番 精神疾病专科医院
吐鲁番69
辽阳市结核病医院
吐鲁番辽阳市
吐鲁番 结核病专科医院
70
辽宁省第三人民医院
吐鲁番铁岭市
吐鲁番 精神疾病专科医院
吐鲁番71
中国医科大学附属盛京医院辽东湾分院
盘锦市
吐鲁番 三级甲等综合医院
吐鲁番72
吐鲁番 盘山县人民医院
盘锦市
二级甲等医院
吐鲁番73
吐鲁番 盘锦市传染病医院
吐鲁番 盘锦市
吐鲁番 二级医院
吐鲁番(11)基本医疗保险
吐鲁番异地居住人员定点医疗制度
符合办理异地居住定点医疗条件的人员,可由本人(或驻外单位)自主选择当地1-3家(一、二、三级医院各1家)医疗保险定点医院,享受异地居住定点医疗待遇。符合下列条件之一可办理异地居住定点医疗:
吐鲁番户口迁居外地并居住一年以上;
吐鲁番在油田矿区无固定居住场所,投靠亲友或异地购房居住一年以上;
吐鲁番因工作需要,长期驻外施工,连续工作达半年以上。
(12)基本医疗保险对外转诊制度
吐鲁番 参保人员患大病或特殊疑难疾病到油田所属医疗单位就诊时,因油田医疗单位不能确诊或不具备相应医疗条件,可提出申请转往外地医院进行诊断或治疗,由负责转诊的医疗单位提出转诊意见,填写《辽河油田参保人员转外就医审批表》,经医院医务科、医院主管领导审核同意后,报油田社保中心审批。
(13)基本医疗保险不予报销的医疗费用
1、打架、斗殴、酗酒、自杀、交通肇事的一切费用;
2、用于教学、科研、临床实验的各种检查、治疗及药品的一切费用;
3、各种会议提供医疗服务的医药费;
4、因医疗事故发生的医疗费;
5、出国以及到港、澳、台地区探亲、参加会议、洽谈、考核、进修、讲学期间发生的医疗费用;
吐鲁番 6、应当从工伤保险基金中支付的费用。
7、国家、省、市规定基本医疗保险基金不予支付的医疗费用。
吐鲁番如果觉得此文对您有用
吐鲁番关注辽河矿区家园
吐鲁番





发表评论